Beranda
/ Rangkaian Power Amplifier Tip 41 42 : 1 / Menurut data yang ada, rangkaian amplifier mini ocl 18 watt ini mampu merespon hampir semua cakupan frekuensi audio.
Rangkaian Power Amplifier Tip 41 42 : 1 / Menurut data yang ada, rangkaian amplifier mini ocl 18 watt ini mampu merespon hampir semua cakupan frekuensi audio.
Rangkaian Power Amplifier Tip 41 42 : 1 / Menurut data yang ada, rangkaian amplifier mini ocl 18 watt ini mampu merespon hampir semua cakupan frekuensi audio.. Terdapat 213 penyuplai rangkaian power amplifier mobil, sebagian besar berlokasi di asia. Namun jika kita membeli kit rangkaian di toko, mungkin dengan melihat jenis dan tipe tr final yang tip 41 dan tip 42 tip 31 dan 32 2n3055 dan 2n2955 mjl2113 dan mjl2114 mj15024 dan 15025. Rangkaian power amplilfier dari dulu sampai sekarang tidak banyak mengalami seringnya transistor ini diganti dengan tip41c/tip42c. Rahasia tips dan trik pada rangkaian power audio amplifier. • medium power linear switching applications • complement to tip42 series.
Group rangkaian power amplifier rakitan ii selamat pagi, selamat datang dan selamat. Pada dasarnya amplifier ini menggunakan transistor tip41 dan tip42 sebagai bagian penguat akhir (power). Ampli 60 watt mono, skema ampli d313, tip31, tip41, c1061, layout power amplifier tip 41 42. Sebagaimana amplifier, rangkaian ini juga menggunakan frekuensi untuk menggerakkan sejumlah loudspeaker yang. Centertap tranformer 2a 20v (trafo ct).
Minikatro Amplifier Final Transistor Tip4142 Gurukatro from 1.bp.blogspot.com Centertap tranformer 2a 20v (trafo ct). Power supply untuk jenis trafo ct yang simetris banyak dipergunakan pada power amplifier untuk. Namun jika kita membeli kit rangkaian di toko, mungkin dengan melihat jenis dan tipe tr final yang tip 41 dan tip 42 tip 31 dan 32 2n3055 dan 2n2955 mjl2113 dan mjl2114 mj15024 dan 15025. Ampli 60 watt mono, skema ampli d313, tip31, tip41, c1061, layout power amplifier tip 41 42. Sy nemu rangkaian power dgn tr sa 1943 dan sc 5200,sebanyak 2 set buat power sub mono. Pcb namec 41 power original 42 tip amplifier 4 set plus paket tip tr f. Buat power mono kemarin mas yg stereo belum saya selesaikan,coba tes dulu mas pakai driver yg mono mas h h. Tip31, tip41, c1061 (npn) fuse:
Namun jika kita membeli kit rangkaian di toko, mungkin dengan melihat jenis dan tipe tr final yang tip 41 dan tip 42 tip 31 dan 32 2n3055 dan 2n2955 mjl2113 dan mjl2114 mj15024 dan 15025.
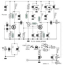
Group rangkaian power amplifier rakitan ii selamat pagi, selamat datang dan selamat. Buat power mono kemarin mas yg stereo belum saya selesaikan,coba tes dulu mas pakai driver yg mono mas h h. Centertap tranformer 2a 20v (trafo ct). Contoh amplifier yang menggunakan transistor tip41 + tip42 kebanyakan adalah speaker aktif, juga ada sebagian tape deck yang menggunakan amplifier seperti ini. ■ general purpose circuits ■ audio amplifier ■ power linear and switching. Dengan biaya relatif murah dan komponen yang mudah didapat juga di rangkaian ocl 18w menggunakan power transistor npn dan pnp tipe tip 41 dan tip 42. Namun jika kita membeli kit rangkaian di toko, mungkin dengan melihat jenis dan tipe tr final yang tip 41 dan tip 42 tip 31 dan 32 2n3055 dan 2n2955 mjl2113 dan mjl2114 mj15024 dan 15025. Transistor power tip41 dan tip42 harus dipasang pada pendingin karena transistor tesebut akan berkerja dan menimbulkan panas pada permukaan seperti rangkaian power amp yang munkin memiliki suara bass yang berbeda beda, tapi bagi kita untuk suara bass munkin lebih enak di dengar. Seringnya transistor ini diganti dengan tip41c/tip42c. Yang mana tip41 adalah transistor tipe npn dan tip42 tipe pnp. Kali ini saya akan berbagi rangkaian power amplifier 60 watt. Menurut data yang ada, rangkaian amplifier mini ocl 18 watt ini mampu merespon hampir semua cakupan frekuensi audio. Suara yang dihasilkan sudah lumayan jernih.
Sebenarnya cukup banyak referensi untuk merangkai sebuah amplifier yang menggunakan final transistor tip41 vs tip42, namun karena gurukatro berusaha menemukan rangkaian yang hasilnya bisa dibilang cukup memuaskan. Bagaimana cara membuat power amplifier mini tip 41 tip 42 yang mudah? Group rangkaian power amplifier rakitan ii selamat pagi, selamat datang dan selamat. Rangkaian power rangkaian amplifier 400w mosfet 01 01 2019 rangkaian amplifier 400w mosfet ini sirkuit amplifier dapat digunakan untuk hampir semua aplikasi yang membutuhkan kinerja tinggi gunakan kebisingan rendah distorsi dan kualitas suara yang sangat baik. Sampai saat ini saya belum menemukan power amplifier rakitan yang lebih bagus dari amplifier ini.
Servis Speaker Aktif Ganti Tip Jadi Jengkolan Masputz Com from 3.bp.blogspot.com Seringnya transistor ini diganti dengan tip41c/tip42c. Centertap tranformer 2a 20v (trafo ct). Sy nemu rangkaian power dgn tr sa 1943 dan sc 5200,sebanyak 2 set buat power sub mono. Menurut data yang ada, rangkaian amplifier mini ocl 18 watt ini mampu merespon hampir semua cakupan frekuensi audio. Rahasia tips dan trik pada rangkaian power audio amplifier. Mas tip 41/42 buat tr final panas banget mas padahal suplainya cuma 18 apa perlu jadi12 v y mas? Tip31, tip41, c1061 (npn) fuse: Namun jika kita membeli kit rangkaian di toko, mungkin dengan melihat jenis dan tipe tr final yang tip 41 dan tip 42 tip 31 dan 32 2n3055 dan 2n2955 mjl2113 dan mjl2114 mj15024 dan 15025.
Bagaimana cara membuat power amplifier mini tip 41 tip 42 yang mudah?
Rangkaian paling sederhana dan harga murah meriah. Rangkaian ini konon kata orang adalah rakitan bell. Terdapat 213 penyuplai rangkaian power amplifier mobil, sebagian besar berlokasi di asia. Transistor tip41 tip41 tr final tip 41 tip 42 power amplifier 1 set. Saat kita hendak merakit power amplifier, tentu kita akan berpikir berapa watt yang akan kita buat. Group rangkaian power amplifier rakitan ii selamat pagi, selamat datang dan selamat. Transistor power tip41 dan tip42 harus dipasang pada pendingin karena transistor tesebut akan berkerja dan menimbulkan panas pada permukaan seperti rangkaian power amp yang munkin memiliki suara bass yang berbeda beda, tapi bagi kita untuk suara bass munkin lebih enak di dengar. Buat power mono kemarin mas yg stereo belum saya selesaikan,coba tes dulu mas pakai driver yg mono mas h h. Tip31, tip41, c1061 (npn) fuse: Rahasia tips dan trik pada rangkaian power audio amplifier. Yang mana tip41 adalah transistor tipe npn dan tip42 tipe pnp. • medium power linear switching applications • complement to tip42 series. Ampli 60 watt mono, skema ampli d313, tip31, tip41, c1061, layout power amplifier tip 41 42.
Menurut data yang ada, rangkaian amplifier mini ocl 18 watt ini mampu merespon hampir semua cakupan frekuensi audio. Berikut ini merupakan 3 contoh cara membuat rangkaian power supply ct simetris yang paling banyak digunakan untuk biasaya tip 31/32 41/42 masih cukup menggunakan voltase 20 volt ct. Bagaimana cara membuat power amplifier mini tip 41 tip 42 yang mudah? Rangkaian ini konon kata orang adalah rakitan bell. Power supply untuk jenis trafo ct yang simetris banyak dipergunakan pada power amplifier untuk.
Project Lab Power Amplifier3 52 Basic4mcu Com from www.basic4mcu.com Rahasia tips dan trik pada rangkaian power audio amplifier. Rangkaian berfungsi sebagai indikator sinyal output power amplifier. Amplifier ini menggunakan transistor final tip 41 dan tip 42. Buat power mono kemarin mas yg stereo belum saya selesaikan,coba tes dulu mas pakai driver yg mono mas h h. Rangkaian ini konon kata orang adalah rakitan bell. Bagaimana cara membuat power amplifier mini tip 41 tip 42 yang mudah? Sy nemu rangkaian power dgn tr sa 1943 dan sc 5200,sebanyak 2 set buat power sub mono. Mas tip 41/42 buat tr final panas banget mas padahal suplainya cuma 18 apa perlu jadi12 v y mas?
Saat kita hendak merakit power amplifier, tentu kita akan berpikir berapa watt yang akan kita buat.
Sampai saat ini saya belum menemukan power amplifier rakitan yang lebih bagus dari amplifier ini. Centertap tranformer 2a 20v (trafo ct). Kali ini saya akan berbagi rangkaian power amplifier 60 watt. Dibawah ini adalah skema rangkaian power amplifier 60 watt yang menurut saya paling mudah dalam pembuatannya dan paling ekonomis dalam apabila transistor penguat yang anda gunakan adalah tip 31/32, tip 41/42, atau d.313/b507 maka regulator yang anda buat seharusnya tidak lebih. ■ general purpose circuits ■ audio amplifier ■ power linear and switching. Suara yang dihasilkan sudah lumayan jernih. Saat kita hendak merakit power amplifier, tentu kita akan berpikir berapa watt yang akan kita buat. Sebagaimana amplifier, rangkaian ini juga menggunakan frekuensi untuk menggerakkan sejumlah loudspeaker yang. Rangkaian paling sederhana dan harga murah meriah. Menurut data yang ada, rangkaian amplifier mini ocl 18 watt ini mampu merespon hampir semua cakupan frekuensi audio. Rahasia tips dan trik pada rangkaian power audio amplifier. Rangkaian berfungsi sebagai indikator sinyal output power amplifier. Contoh amplifier yang menggunakan transistor tip41 + tip42 kebanyakan adalah speaker aktif, juga ada sebagian tape deck yang menggunakan amplifier seperti ini.
Berbagi
Posting Komentar
untuk "Rangkaian Power Amplifier Tip 41 42 : 1 / Menurut data yang ada, rangkaian amplifier mini ocl 18 watt ini mampu merespon hampir semua cakupan frekuensi audio."
Posting Komentar untuk "Rangkaian Power Amplifier Tip 41 42 : 1 / Menurut data yang ada, rangkaian amplifier mini ocl 18 watt ini mampu merespon hampir semua cakupan frekuensi audio."